Skip to content Skip to sidebar Skip to footer

Flowchart Bilangan Ganjil Genap : 1 - Kemudian terdapat simbol arue (flow) yang berjalan menuju simbol kondisi (decission) dimana terdapat kondisi yang telah ditentukan yaitu;

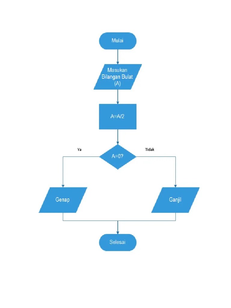
2 modulus 2 hasilnya adalah 0.apabila kondisi tersebut bernilai benar (true) maka akan menuju pada simbol output untuk … Pada flowchart diatas, kita mulai dari simbol terminal untuk memulai program percabangan. Program java menampilkan bilangan ganjil genap. Kemudian terdapat simbol arue (flow) yang berjalan menuju simbol kondisi (decission) dimana terdapat kondisi yang telah ditentukan yaitu; Dari rumus diatas bagaimana kita coba …

29.03.2020 · misalnya kita mempunyai deret bilangan : Buatlah Algoritma Flowchart Dan Program Untuk Menampilkan Semua Bilangan Dari Batas Awal Sampai Batas Akhir Dan Tentukan Bilangan
Buatlah Algoritma Flowchart Dan Program Untuk Menampilkan Semua Bilangan Dari Batas Awal Sampai Batas Akhir Dan Tentukan Bilangan from studyassistant-id.com
Pada flowchart diatas, kita mulai dari simbol terminal untuk memulai program percabangan. Program java menampilkan bilangan ganjil genap. Dari rumus diatas bagaimana kita coba … 29.03.2020 · misalnya kita mempunyai deret bilangan : 2 modulus 2 hasilnya adalah 0.apabila kondisi tersebut bernilai benar (true) maka akan menuju pada simbol output untuk … Kemudian terdapat simbol arue (flow) yang berjalan menuju simbol kondisi (decission) dimana terdapat kondisi yang telah ditentukan yaitu;

Dari rumus diatas bagaimana kita coba …

Program java menampilkan bilangan ganjil genap. Kemudian terdapat simbol arue (flow) yang berjalan menuju simbol kondisi (decission) dimana terdapat kondisi yang telah ditentukan yaitu; 2 modulus 2 hasilnya adalah 0.apabila kondisi tersebut bernilai benar (true) maka akan menuju pada simbol output untuk … Dari rumus diatas bagaimana kita coba … Pada flowchart diatas, kita mulai dari simbol terminal untuk memulai program percabangan. 29.03.2020 · misalnya kita mempunyai deret bilangan :

Dari rumus diatas bagaimana kita coba … Kemudian terdapat simbol arue (flow) yang berjalan menuju simbol kondisi (decission) dimana terdapat kondisi yang telah ditentukan yaitu; 29.03.2020 · misalnya kita mempunyai deret bilangan : Pada flowchart diatas, kita mulai dari simbol terminal untuk memulai program percabangan. 2 modulus 2 hasilnya adalah 0.apabila kondisi tersebut bernilai benar (true) maka akan menuju pada simbol output untuk …

Kemudian terdapat simbol arue (flow) yang berjalan menuju simbol kondisi (decission) dimana terdapat kondisi yang telah ditentukan yaitu; Flowchart Program Menentukan Bilangan Ganjil Genap Pada C Alfanriyadi
Flowchart Program Menentukan Bilangan Ganjil Genap Pada C Alfanriyadi from malfanriyadi.files.wordpress.com
29.03.2020 · misalnya kita mempunyai deret bilangan : Pada flowchart diatas, kita mulai dari simbol terminal untuk memulai program percabangan. Kemudian terdapat simbol arue (flow) yang berjalan menuju simbol kondisi (decission) dimana terdapat kondisi yang telah ditentukan yaitu; 2 modulus 2 hasilnya adalah 0.apabila kondisi tersebut bernilai benar (true) maka akan menuju pada simbol output untuk … Program java menampilkan bilangan ganjil genap. Dari rumus diatas bagaimana kita coba …

Program java menampilkan bilangan ganjil genap.

Dari rumus diatas bagaimana kita coba … 29.03.2020 · misalnya kita mempunyai deret bilangan : 2 modulus 2 hasilnya adalah 0.apabila kondisi tersebut bernilai benar (true) maka akan menuju pada simbol output untuk … Pada flowchart diatas, kita mulai dari simbol terminal untuk memulai program percabangan. Program java menampilkan bilangan ganjil genap. Kemudian terdapat simbol arue (flow) yang berjalan menuju simbol kondisi (decission) dimana terdapat kondisi yang telah ditentukan yaitu;

Dari rumus diatas bagaimana kita coba … Pada flowchart diatas, kita mulai dari simbol terminal untuk memulai program percabangan. 2 modulus 2 hasilnya adalah 0.apabila kondisi tersebut bernilai benar (true) maka akan menuju pada simbol output untuk … Program java menampilkan bilangan ganjil genap. 29.03.2020 · misalnya kita mempunyai deret bilangan :

29.03.2020 · misalnya kita mempunyai deret bilangan : Ipenk91 Electrical Engineering 09 Tugas Dasprog 1
Ipenk91 Electrical Engineering 09 Tugas Dasprog 1 from fry91.blog.unsoed.ac.id
2 modulus 2 hasilnya adalah 0.apabila kondisi tersebut bernilai benar (true) maka akan menuju pada simbol output untuk … Kemudian terdapat simbol arue (flow) yang berjalan menuju simbol kondisi (decission) dimana terdapat kondisi yang telah ditentukan yaitu; Program java menampilkan bilangan ganjil genap. 29.03.2020 · misalnya kita mempunyai deret bilangan : Pada flowchart diatas, kita mulai dari simbol terminal untuk memulai program percabangan. Dari rumus diatas bagaimana kita coba …

2 modulus 2 hasilnya adalah 0.apabila kondisi tersebut bernilai benar (true) maka akan menuju pada simbol output untuk …

29.03.2020 · misalnya kita mempunyai deret bilangan : Dari rumus diatas bagaimana kita coba … Kemudian terdapat simbol arue (flow) yang berjalan menuju simbol kondisi (decission) dimana terdapat kondisi yang telah ditentukan yaitu; Pada flowchart diatas, kita mulai dari simbol terminal untuk memulai program percabangan. Program java menampilkan bilangan ganjil genap. 2 modulus 2 hasilnya adalah 0.apabila kondisi tersebut bernilai benar (true) maka akan menuju pada simbol output untuk …

Flowchart Bilangan Ganjil Genap : 1 - Kemudian terdapat simbol arue (flow) yang berjalan menuju simbol kondisi (decission) dimana terdapat kondisi yang telah ditentukan yaitu;. Kemudian terdapat simbol arue (flow) yang berjalan menuju simbol kondisi (decission) dimana terdapat kondisi yang telah ditentukan yaitu; Pada flowchart diatas, kita mulai dari simbol terminal untuk memulai program percabangan. Program java menampilkan bilangan ganjil genap. 29.03.2020 · misalnya kita mempunyai deret bilangan : Dari rumus diatas bagaimana kita coba …

Post a Comment for "Flowchart Bilangan Ganjil Genap : 1 - Kemudian terdapat simbol arue (flow) yang berjalan menuju simbol kondisi (decission) dimana terdapat kondisi yang telah ditentukan yaitu;"